北京赛贝生物技术有限公司品牌商

14

手机商铺

qrcode
商家活跃:
产品热度:
  • NaN
  • 0.6000000000000001
  • 1.6
  • 0.6000000000000001
  • 3.6
品牌商

北京赛贝生物技术有限公司

入驻年限:14

  • 联系人:

    赛贝生物

  • 所在地区:

    北京 昌平区

  • 业务范围:

    细胞库 / 细胞培养、技术服务、试剂、论文服务

  • 经营模式:

    经销商 生产厂商

在线沟通

公司新闻/正文

赛贝生物——国产干细胞培养及分化试剂一站式采购

719 人阅读发布时间:2021-01-22 11:55

新闻图片1
    实“鼠”不易,“ 牛”转乾坤!艰难、漫长的鼠年即将过去,牛年春节已然临近,期待集“力量与倔强”于一身的牛气,带领我们走出困境。
    作为国产生物试剂的生产厂商,赛贝将尽最大努力保证客户的试剂需求,在售产品均现货供应。假期期间考虑到物流配送的不确定性,如您有试剂采购需求,请提前联系区域销售。为减少新冠疫情给客户及实验带来的不确定性,我们将协调资源,最大限度保障您的实验需求。

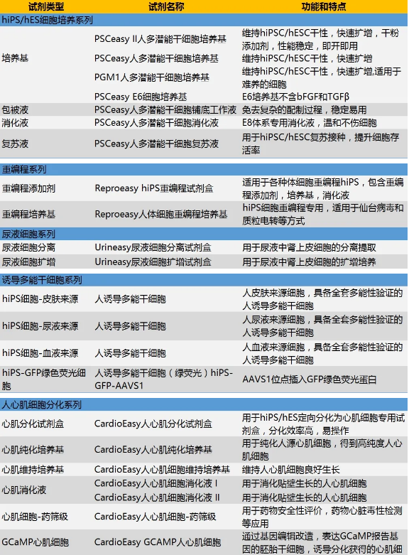
                     干细胞培养及分化试剂一站式采购列表
新闻图片2
新闻图片3

新闻图片4
 

上一篇

试用申请

下一篇

从iPS到神经元,诱导分化一站式解决方案

更多资讯

我的询价